一、招聘原则
根据《云南省监狱管理局关于印发充分发挥监狱“三类岗位”人员作用协助警察开展警务辅助工作的实施意见(试行)的通知》(云狱发〔2019〕8号)文件精神,遵循公开、平等、竞争、择优的原则。
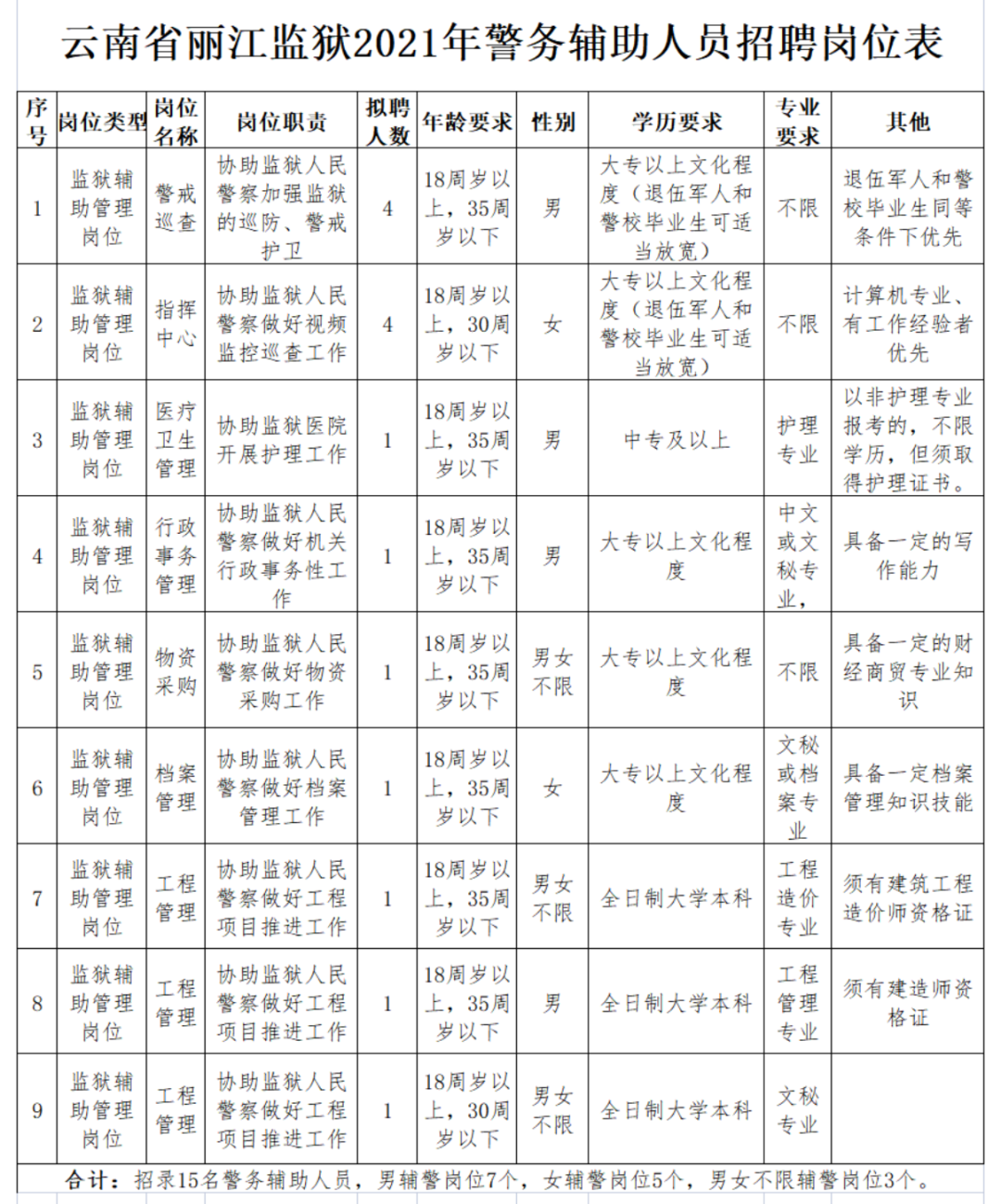
二、招聘人数
本次共招聘警务辅助岗位15人:(具体岗位及要求见下表)
三、岗位说明
招聘人员采取劳务派遣形式,由劳务派遣公司依法与聘用人员签订劳动合同并建立劳动关系,派遣到云南省丽江监狱协助人民警察从事监狱辅助管理岗位、监狱生产关键要害岗位工作。招聘人员不具有人民警察、公务员以及监狱企业“三岗”人员身份,不纳入编制管理,不行使人民警察职权。
四、招聘条件
(一)基本条件
1.具有中华人民共和国国籍,拥护宪法,遵守国家法律法规,品行端正,服从组织安排。拥护党的路线、方针、政策。遵纪守法,作风正派,责任心强,无犯罪前科和违法记录。
2.性别按照具体岗位限定,女性身高160cm以上、男性身高165cm以上,身体健康,体态端庄。
3.大专以上学历(退伍军人和警校毕业生可适当放宽)。
4.具有正常履行职责的身体条件和工作能力,适合工作岗位需要。
5.退伍军人、警官院校毕业生、见义勇为人员,优先聘用。
6.医疗卫生管理相关专业、文秘或档案专业、财会相关专业、基础设施建设类相关专业或持有相关资格证书人员优先聘用。
(二)本人具有下列情形之一的,不得参加报名:
1.受过刑事处罚或者涉嫌违法犯罪尚未查清的。
2.曾因违法行为,被给予行政拘留、收容教养、强制戒毒等限制人身自由的治安行政处罚的。
3.被国家机关、事业单位开除公职或者辞退的。
4.曾因违反公安机关警务辅助人员管理规定,被解聘的。
5.家庭成员以及近亲属被判处死刑或者正在服刑的。
6.其他不适合从事警务辅助工作的。
五、招聘程序
公开招聘工作按照报名、资格审查、笔试、体能测试、面试、体检、政审、决定聘用、办理聘用手续等程序进行。
(一)报名
1.报名时间:
2021年8月25日至2021年8月31日,周一至周五,
上午9:00-12:00,下午14:30-17:30
2. 报名方式:采用现场报名的方式;
3. 报名地址:丽江市古城区吉祥路137号(凡非凡创客工场5楼);
4. 报名材料:报名人员携带本人身份证、户口册、毕业证、相关职业证书原件及复印件一份,近期免冠一寸白底板彩照2张(背面写上报考人姓名),本人到报名地址提交。
5. 疫情防控要求:参加报名人员需提供报名前三天内行程卡及健康码(彩色打印),报名时请佩戴口罩,报名者需提供近7天内的核酸检测报告和近14天内的行动轨迹,承诺14天内未去到过或接触过25个边境县市及其他中高风险地区人员。接触过高危地区人员需提供近七天内两次核算检测报告。结合疫情防控形势,应聘者应及时关注云南省、丽江市关于疫情防控的要求并遵照执行。凡不实承诺,隐瞒病史、旅行史、接触史,逃避防疫措施,造成严重后果的,将依法依规追究责任。
(二)资格审查
1.资格审查不合格的人员不得参加后续招聘环节。
2.根据相关规定,同等条件下可优先招聘我单位警察职工配偶、子女、家属,退役士官、士兵,政法类和警察院校毕业生,见义勇为积极分子和先进个人,以及具有岗位所需的专业资质或专门技能的人员。
(三)笔试
笔试采取闭卷方式,总分100分,占综合成绩40%权重。内容包括基本法律知识、计算机基本应用、时事政治等。
笔试时间、地点:另行通知
(四)面试
资格审查、体能测评合格人员按比例进入面试。面试总分100分,占综合成绩60%权重。面试合格分数线为60分,面试成绩未达合格分数线的,视为不合格,不得参与后续环节。
面试时间、地点:另行通知
(五)体能测试
体能测试参照公安机关录用人民警察体能测评项目和标准进行。体能测评为达标制,采取一票否决制。
体测时间、地点:另行通知
体能测试项目及标准(男子):
a、10米×4往返跑 --标准 30岁(含)以下≦ 13〞1 ,31岁(含)以上≦13〞4。
b、1000米跑 -- 标准 :30岁(含)以下≦ 4 ′25〞,31岁(含)以上≦4 ′35〞。
体能测试项目及标准(女子):
a、10米×4往返跑 --标准 30岁(含)以下≦ 14〞1 ,31岁(含)以上≦14〞4。
b、800米跑 -- 标准 :30岁(含)以下≦ 4 ′20〞,31岁(含)以上≦4 ′30〞。
(六)综合成绩计算
综合成绩等于笔试成绩乘以40%加面试成绩乘以60%。
(七)体检和政审
1.经笔试、体能测试、面试结束后,根据综合成绩由高到低排名,按岗位招聘计划人数1:1比例确定人员进入体检和政审环节。
2.体检由劳务派遣公司统一组织实施,单位全程监督,严格按照《公务员录用体检标准》和人民警察体检特殊事项标准执行,体检费由报名者自行承担。
3.政审与体检同步进行,标准参照人民警察录用考察和政审相关要求执行。
(八)递补
体检和政审阶段出现报名者放弃或不合格情形的,在初次出现放弃或不合格情况时按照综合成绩由高到低顺序进行一次性递补。
(九)公示
对拟聘用人员进行公示,公示期为5个工作日。
(十)聘用
公示期满无异议后,拟聘用人员按照平等自愿,协商一致的原则,依法与凡非凡创业服务有限公司签订书面劳动合同。已就业的,办理聘用手续前,报名人员须自行与原单位协商解除劳动关系,并提交解除劳动合同的相关证明材料方可办理聘用,否则将按规定取消报名人聘用资格,造成的后果由报名人自行承担。对外招聘的警务辅助工作人员必须提供本人身份证、学历证书、体检报告、户籍所在派出所出具的无犯罪记录证明和其他相关证明的原件及复印件材料。按照先培训后上岗的原则,对招聘人员进行政治、业务、法律知识培训和警体技能训练。对外招聘的警务辅助人员试用期3个月,试用期满,个人提出转正申请,经用人单位考核合格后确定用工派遣关系。
六、待遇保障
(一)服装保障。按照省局要求及工作岗位实际要求对警务辅助人员配发工作证件、服装和标识。警务辅助人员离职时,应当收回配发的证件、服装、标识以及装备等相关物品。其中试用期离职的,个人承担全部服装费用。工作不满一年中途离职的,需按比例支付服装费用。
(二)防护装备。警务辅助人员不得持有或者使用武器。可以根据工作岗位配置和使用必要的防护装备(防护装备包括头盔、强光手电、伸缩警棍、防护棍、长棍、防爆盾牌、防刺服、催泪喷射器等)。
(三)工资福利待遇。
1.工资薪酬:基本工资3527元(含个人五险部分及一金)+绩效500元/月+夜间执勤津贴15元/晚。(绩效考核、试用期待遇参照《云南省丽江监狱警务辅助工作人员综合管理办法(试行)》)
2.每年为警务辅助人员购买五大保险、大病保险及一金,个人部分由个人承担。
(四)劳动合同:所聘用警务辅助人员与凡非凡创业服务有限公司签订劳动合同。与招聘人员首次签订劳动合同的,一般以三年为期。新招聘的试用期为三个月,试用期不合格的,应及时解除聘用关系。
七、招聘期间疫情防控工作相关要求
1.根据目前丽江市新冠肺炎疫情防控要求,为切实保障广大报考人员和考试工作人员的生命安全和身体健康,报考人员务必至少提前14天完成“云南健康码”注册申请,考前14天原则上不得离开云南,在备考期间做好个人日常防护与健康监测。
2.报考人员参加考试时应自备口罩,按要求出示“云南健康码”绿码,自觉配合体温测量,服从现场工作人员管理。经考试现场卫生防疫人员确认有可疑症状或者异常情况的报考人员,须配合工作人员按相关程序处置。
3.“云南健康码”非绿码的报考人员、考前14天内体温异常的报考人员、来自或途径国内疫情中高风险地区的报考人员、有国(境)外旅居史的报考人员,参加考试时须提供考前7天内2次核酸检测阴性证明。仍在隔离治疗期的确诊、疑似病例或无症状感染者,隔离期未满的密切接触者,来自或途径国内疫情中高风险地区、有国(境)外旅居史的未解除隔离者,不得参加报名。
4.结合疫情防控形势,应聘者应及时关注云南省、丽江市关于疫情防控的要求并遵照执行。凡不实承诺,隐瞒病史、旅行史、接触史,逃避防疫措施,造成严重后果的,将依法依规追究责任。
八、注意事项
(一)报名人员必须确保报名时填写的信息真实准确。因未如实填写报考信息、伪造报考信息、填写信息有误、信息与报考人员所持证明材料不一致等原因,影响招聘的,后果由报考人员自行承担。
(二)招聘过程中,报考人员应随时保持通讯畅通,因联系方式变更或其他原因,导致无法取得联系的,后果由报考人员自行承担。
(三)报考人员必须严格遵守公告相关规定。因违反相关规定或个人原因造成报考失误的,一切后果由报考人员自行承担。
(四)报考人员需本人到报名现场填写报名表和承诺书。
丽江凡非凡创业服务有限公司、云南金马集团丽江大研农场实业有限责任公司对本公告事项具有变更、解释权。
联系人:小蒋
咨询电话:17787504139 (工作日,上午9:00-12:00,下午14:30-17:30)
辅警小编推荐:
2021云南省考公安专项【成警计划】大礼包合集
2021版公安辅警(一本通上下册+历年真题)3本套(¥55元)
2021版公安辅警招录考试专用教材必做题库2200(题本+解析)2本套(¥39元)
辅警公安基础知识(¥49元)
文章来源:https://mp.weixin.qq.com/s/K6PC55BJAfntHsP71BLf1A





